業務文書に特化したデータセット
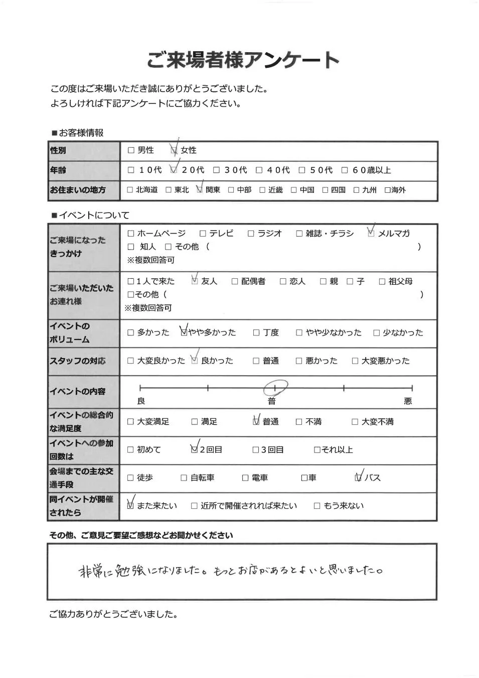
本データセットは、AI学習用データソリューション「Qlean Dataset」が展開する機械学習用データセットラインナップ『AIデータレシピ』の新たな提供として登場しました。履歴書、職務経歴書、領収書、申込書、アンケートなど、実際の業務プロセスで日常的に扱われる書類が対象です。
PDFや画像形式で保存された書類を含み、レイアウト構造、文字情報、記載項目のばらつきといった実務文書特有の要素が特徴です。これにより、単純なテキストデータでは再現しにくい業務現場の入力条件を反映した学習データとして活用できます。


AI開発における非構造化文書の課題解決
近年、生成AIや業務自動化AIの実装が進む中で、企業内に蓄積された非構造な文書データをいかにAIに理解・処理させるかが、開発における重要な論点となっています。一方で、業務文書には個人情報や契約情報が含まれることが多く、学習データとしての利用には権利や取り扱いに対する慎重な設計が求められます。
このデータセットは、AI開発用途を前提とした形で整理されており、文書理解モデルや情報抽出モデルの学習・評価において、実運用を想定した検証を行うことが可能です。
ユースケースイメージ
「様々なドキュメント・帳票データセット」は、研究用途と産業用途の両面で活用が期待されています。
研究用途
-
文書理解モデルの構造解析研究
業務文書に含まれる項目配置やレイアウト構造を対象に、文書構造解析モデルやレイアウト理解モデルの研究・評価に利用できます。 -
情報抽出・質問応答モデルの検証
履歴書や申込書などから特定情報を抽出するタスクを通じて、自然言語処理(NLP)およびLLMを用いた情報抽出・質問応答モデルの精度検証に活用できます。
産業用途
-
業務書類処理AI(OCR・IDP)の開発
領収書や申請書を対象としたOCRおよびIDP(Intelligent Document Processing)システムにおいて、文字認識から項目抽出までの一連の処理モデルの開発・検証に利用できます。 -
社内向けLLMの文書理解性能評価
社内文書検索AIや業務支援チャットボットにおいて、業務文書を入力とした際の理解精度や回答生成の妥当性を評価するための検証データとして利用できます。
Qlean DatasetとAIデータレシピについて
『Qlean Dataset(キュリンデータセット)』は、Visual Bank株式会社が運営する、商用利用可能なAI学習用データソリューションです。画像・動画・音声・3D・テキストなど、多様な形式のデータに対応し、研究・商用いずれの用途でも安全に利用できる環境を提供しています。
また、株式会社千葉ロッテマリーンズや株式会社東洋経済新報社をはじめとするデータパートナーとの協業を通じ、業界特化・最新トレンドに即したデータラインナップ『AIデータレシピ』を継続的に拡充しています。


Qlean Datasetは、AI開発現場におけるデータ収集・整備の負荷を軽減し、権利クリアで法的リスクのないAI開発環境の構築を支援しています。
-
Qlean Datasetサイト:https://qleandataset.visual-bank.co.jp/


Visual Bank株式会社は、AI開発力を最大化する次世代型データインフラを構築・提供するスタートアップ企業として、「あらゆるデータの可能性を解き放つ」をミッションに掲げ事業活動を展開しています。
-
Visual Bank企業URL:https://visual-bank.co.jp/
-
アマナイメージズ企業URL:https://amanaimages.com/about/
AI Workstyle Lab編集部コメント
今回のQlean Datasetによる業務ドキュメント・帳票データセットの提供は、特にデータ入力や文書処理に多くの時間を費やす企業にとって朗報です。LLMやOCR、IDPを活用した業務自動化AIの開発を加速させ、経費精算、契約書管理、顧客申込処理など、多様な業務プロセスの効率化とコスト削減に直結するでしょう。権利処理済みのデータであるため、企業は安心してAI開発を進められ、競争力強化に貢献すると考えられます。
「AIニュースは追っているけど、何から学べばいいか分からない…」 そんな初心者向けに、編集部が本当におすすめできる無料AIセミナーを厳選しました。
- 完全無料で参加できるAIセミナーだけを厳選
- ChatGPT・Geminiを基礎から体系的に学べる
- 比較しやすく、あなたに合う講座が一目で分かる
ChatGPTなどの生成AIを使いこなして、仕事・収入・時間の安定につながるスキルを身につけませんか?
AI Workstyle LabのAIニュースをチェックしているあなたは、すでに一歩リードしている側です。あとは、 実務で使える生成AIスキルを身につければ、「知っている」から「成果を出せる」状態へ一気に飛べます。
講師:栗須俊勝(AI総研)
30社以上にAI研修・業務効率化支援を提供。“大阪の生成AIハカセ”として企業DXを牽引しています。
- 日々の業務を30〜70%時短する、実務直結の生成AI活用法を体系的に学べる
- 副業・本業どちらにも活かせる、AI時代の「稼ぐためのスキルセット」を習得
- 文章・画像・資料作成など、仕事も趣味もラクになる汎用的なAIスキルが身につく
ニュースを読むだけで終わらせず、
「明日から成果が変わるAIスキル」を一緒に身につけましょう。
本記事は、各社の公式発表および公開情報を基に、AI Workstyle Lab編集部が 事実確認・再構成を行い作成しています。一次情報の内容は編集部にて確認し、 CoWriter(AI自動生成システム)で速報性を高めつつ、最終的な編集プロセスを経て公開しています。

